一、第一二三代大學的演進與第四代大學的提出
大學的形態演進始終是時代需求與文明進步的鏡像折射。作為人類文明傳承與知識創新的核心載體,大學與社會發展同頻共振的演進史,就是一部不斷回應時代訴求的歷史,相應的功能迭代亦清晰地勾勒出從神權社會到工業文明的知識權力變遷軌跡。從1088年意大利博洛尼亞大學開啟的第一代中世紀大學(知識傳授型),到1810年威廉·馮·洪堡創辦德國柏林大學確立的第二代近代大學(科研與教學統一型),再到1904年美國威斯康辛大學校長 查爾斯·范·海斯引領的第三代現代大學(人才培養、科研、社會服務三位一體型),每一代大學的出現都回應了特定時代的核心需求。
展言之,第一代大學源于中世紀,以博洛尼亞大學、巴黎大學為代表,其核心使命是知識傳授,主要為教會與世俗政權培養神學、法學、醫學等專業人才。教育模式以講授與辯論為主,具有鮮明的宗教性與精英性,大學如同脫離社會的“象牙塔”。第二代大學以柏林大學為標志,其革命性貢獻在于將科學研究確立為核心職能,形成了“教學與科研相統一”的現代大學形態。同時,倡導“大學自治、教授治校、學術自由”理念,構建了以學科為基礎的院系結構,并通過基礎研究推動知識創新,為工業革命提供了至關重要的科學支撐與人才保障。第三代大學以院系、專業、課程、學分、學位為基本架構,形成了“人才培養、科學研究、社會服務”三位一體的職能體系。最難能可貴的是提出了“威斯康星思想”,即在人才培養和科學研究之外,明確將社會服務作為大學的第三大使命。大學主動突破“象牙塔”局限,通過技術轉化、人才輸送和咨詢服務等方式,直接推動區域經濟社會發展,成為驅動工業化與現代化的核心力量。
21世紀以來,人類進入“范式裂變”新時代。通用人工智能(AGI)等顛覆性技術重塑知識生產與應用邏輯,全球性挑戰如氣候變化、公共衛生危機、社會公平等問題復雜交織,個體對個性化發展和終身成長的需求空前高漲。傳統的以標準化、學科化和批量化培養為主要特征的第三代大學,在應對這些非線性、跨域性、高動態挑戰時,其組織僵化、響應遲滯等諸多問題日益尖銳,大學功能適配性問題更面臨嚴峻拷問。在這樣的背景下第四代大學應運而生,以可汗學院(Khan Academy)、奇點大學(Singularity University)、密涅瓦大學(Minerva University)等為代表的新型大學,以及以斯坦福大學為代表的銳意改革轉型的傳統名校,展現出前所未有的的獨特氣象和嶄新樣貌。國內以南方科技大學、上海科技大學、西湖大學、深圳理工大學、福耀科技大學等為代表的新型研究型大學亦先后成立,它們按照“高起點、小而精、研究型、國際化”的辦學定位,聚焦基礎研究和服務國家戰略性新興產業和未來產業發展,大力推進產教融合、科教融匯,致力于集聚一流師資,打造一流學科,培育一流人才,產出一流成果。
第四代大學并非對前三代大學的簡單否定或替代,而是在數字文明的新基座上對大學“人才培養、科學研究、社會服務”三大經典職能進行系統性重構和升華,本質上是技術革命、教育范式與社會需求迭代共同作用的結果。當前,百年變局演進趨勢、科技革命和產業變革趨勢、綠色低碳轉型趨勢日益凸顯,并將成為塑造未來全球政治經濟科技教育格局的根本力量。基于這“三大趨勢”深入解析第四代大學的特征與發展邏輯,對推動高等教育高質量發展、賦能全球可持續發展具有重要意義。
二、第四代大學的核心特征
第四代大學的核心內涵可以界定為:一個以學習者與學者為中心,依托數字智能平臺,深度融合物理空間與虛擬空間,通過開放、流動、跨界的組織方式,實現規模化個性化全人教育、前沿引領性科研與社會嵌入式服務三者動態協同的高等教育生態系統。第四代大學作為21世紀應對全球復雜挑戰的教育新形態,在繼承前三代大學核心價值的基礎上,致力于實現使命定位、發展理念、教育模式、治理結構等維度的系統性革新,構建起“塑造未來、價值引領、技術賦能、開放融合”的高等教育新生態。下面系統分析第四代大學“八大”既相互關聯又有機統一的核心特征。
(一)使命驅動與價值創造
第四代大學以“塑造未來”為核心使命,在理念、功能、模式等方面實現全方位革新,致力于成為引領社會可持續發展的核心力量和文明引擎。它將徹底超越第三代大學被動響應社會需求的功能邊界,確立主動塑造未來的價值坐標,使大學從“社會服務參與者”轉變為“未來社會引領者”。
在使命錨定上,第四代大學將聯合國可持續發展目標(SDGs)等全球議程內化為自身的戰略核心,主動應對氣候變化、公共衛生危機、社會公平赤字、技術倫理失范等緊迫議題,成為全球治理的關鍵行動者。大學這種使命定位不再局限于單一國家或區域的經濟發展需求,而是以人類共同命運為出發點,強調大學在校準文明方向、破解發展難題中的核心責任。作為“文明引擎”,第四代大學自覺擔當起科技“倫理羅盤”與跨文明對話使命,使“科技向善”成為其核心價值準則。面對人工智能、基因編輯等前沿技術帶來的倫理爭議,第四代大學通過建立跨學科倫理研究中心、開設技術倫理必修課、參與全球倫理治理等方式,引導科技發展回歸以人為本,防范技術異化,促進人文與科技融合,確保技術研發不偏離人類福祉軌道。
在價值創造導向下,第四代大學的教育目標是實現從“知識積累”到“能力生成”的根本轉型。傳統大學以知識傳授為核心,培養的是“掌握既定知識的從業者”,而第四代大學瞄準創新思維、復雜問題解決、跨文化協作等能力,致力于培養能夠定義問題、提出方案、引領變革的價值創造者。這里的價值體現不僅在于論文與專利,更在于對重大社會問題的實質性貢獻。在角色定位上,第四代大學既是創新樞紐,也是變革性機構。作為創新樞紐打破“基礎研究—應用研究—產業轉化”的線性壁壘,構建起政產學研用深度融合的閉環生態。
第四代大學走出過往游離于社會之外的“象牙塔”,深度植入社會網絡的各個節點,力求成為“創新策源地和解決方案池”,社會服務范式也從知識轉移變為價值共創與精準嵌入。大學與企業、政府、社區建立共生共榮的伙伴關系,共同定義問題、投入資源、開展研發、分享成果。大學科技園、創新港由此演進為無邊界的“創新街區”或“虛擬創新網絡”。同時,大學將整個城市、區域乃至全球社區作為真實世界實驗室,師生在其中直面真實問題,開展基于項目的學習與研究,使知識創造與社會應用同步進行。此外,大學還利用大數據和仿真模擬技術,為公共政策制定、產業技術路線規劃提供前瞻性、精準化和可視化的決策支持,成為社會治理現代化的核心智力引擎。
(二)個性化“全人”賦能
第四代大學徹底顛覆工業文明背景下“標準化、規模化、單向度”的教育范式,構建以“個性化賦能、全人培養、科研浸潤、終身發展”為核心的教育新生態,致力于培養兼具深度與廣度的“全人”,而非“單向度”的專業者,實現從“培養適應社會的人”到“塑造引領未來的人”的根本轉變。
AGI驅動的個性化學習是第四代大學教育范式革新的核心支撐,通過技術賦能打破“一刀切”的教學模式,實現真正意義上的因材施教。個性化不僅是課程選擇自由,更是基于學習分析、AI算法和數字畫像,為每個學生動態生成獨一無二的“課程地圖”與成長方案,力求學生認知特點、學習節奏、興趣特長、職業規劃的全流程動態適配。由此,固定的專業和學制將被柔性的能力模塊和項目組合取代,千年教育理想的因材施教得以規模化實現。作為典型例子,密涅瓦大學采用“AI智能導師+人類導師”雙導師制,實現教育精準化與高效化。其中,AI智能導師負責實時跟蹤學習進度、提供即時反饋與資源推薦,人類導師則聚焦思維引導、價值觀塑造與職業規劃,這種AGI驅動的個性化學習,不僅尊重學生的個體差異,更讓教育從知識灌輸轉變為潛能激發。
為打通“教學與科研”壁壘,第四代大學通過科研浸潤式培養打破“先學后研”傳統線性模式,鼓勵本科生低年級即進入實驗室,在參與前沿科研項目的探索性實踐中激發創新潛能。而以前的做法是,本科階段以知識學習為主,研究生階段以科研實踐為主。科研浸潤式培養模式不僅能提升學生的科研能力與創新思維,更讓學生提前接觸學科前沿,明確學術方向與職業規劃,實現教學相長、研教融合的良性循環。
第四代大學超越“唯智主義”教育局限,踐行“全人培養”理念,將身心健康、道德品質、批判性思維、社會責任感等,視為學術成就的基石并納入人才培養的核心維度,確保學生不僅在學業上取得成就,更在人格、品德、社會適應能力等諸方面全面發展。在道德品質與社會責任感培養方面,第四代大學推行“服務學習”(Service-Learning)課程,要求學生將學術學習與社區服務相結合,在解決實際社會問題的過程中提升道德認知與責任意識。
培養“自我導航”能力是第四代大學教育重點關切的,目的是讓學生具備在復雜多變的未來社會中自主學習、適應變化、解決問題的核心素養,擁有駕馭復雜世界、管理自身生涯的“元能力”,從而實現從“被動接受知識”轉變為“主動掌控人生”。相應地,第四代大學強調“挫折教育”,旨在鼓勵學生在科研探索、創新創業中直面失敗,將失敗視為學習與成長的機會。
(三)教育時空和認證體系重構
第四代大學徹底打破傳統高等教育“一次性入學、階段性學習、終身性文憑”的時空局限,轉型為“全生命周期的知識伙伴與能力加油站”。換言之,大學教育不再是人生的一個階段,而是人生的持續支撐。通過重構學習模式、認證體系與生態格局,構建起適應終身學習需求的高等教育新形態,大學與個人的關系亦從“一段經歷”轉變為“終身伙伴”。因此,每個個體擁有一個數字身份和學習賬戶,可以隨時返回大學獲取所需的新知識、新技能,學歷教育與非學歷培訓的界限徹底模糊。
在學習模式上,第四代大學推行“模塊化、彈性化、個性化”的終身學習方案,打破學制和身份等限制,讓學習成為貫穿人生各階段的持續過程,斯坦福大學的“開環大學”(Open Loop University)模式就是這一理念的典型實踐。第四代大學將知識體系拆解為獨立的“知識模塊”,學習者可根據職業發展需求、興趣愛好自主組合課程,打造定制化學習路徑。模塊化課程設計可滿足學習者“按需學習、精準提升”的需求,使終身學習更具靈活性與實效性。
認證體系的重構,打破傳統“學歷文憑至上”的認證邏輯,建立起“學歷教育與非學歷教育互通、學分與證書互認”的多元認證體系。終身學習成果得到有效認可,有力激發了社會成員的學習積極性。近年來,“微證書”、“納米學位”和技能徽章大行其道,實際上已形成一份實時、透明、綜合反映個人能力的細粒度“數字技能履歷”,能更精準地反映學習者的實際能力,這無疑是對傳統學位文憑的重要補充。其中,微證書聚焦特定領域的專項技能,如“區塊鏈應用微證書”“跨境電商運營微證書”,學習周期短、針對性強,已被越來越多的企業認可為招聘與晉升的參考依據;納米學位則面向職業技能提升,課程內容由高校與企業聯合開發。此外,“學分銀行”制度將學習者在高校、企業培訓、在線平臺等不同場域獲得的學習成果進行標準化認證,轉化為相應學分,學分可累積兌換學歷證書或職業資格證書。
周知,終身學習生態的構建需要多方協同。第四代大學作為核心樞紐,鏈接政府、企業、在線教育平臺、社區等多元主體,主導形成“資源共享、優勢互補、協同育人”的終身學習網絡。在此網絡中高校發揮課程開發、師資供給、認證標準制定的核心作用;企業提供實踐崗位、真實項目、技能需求反饋,確保學習內容與職業需求對接;在線教育平臺提供技術支持、學習渠道,擴大終身學習的覆蓋面;政府則通過政策引導、資金支持,推動不同主體間的協同合作。多方協同的終身學習生態,能打破教育資源的時空壁壘,讓終身學習成為人人可及的權利。
(四)知識生產邏輯和科研模式重塑
第四代大學崇尚知識公有化、科研開放化、學科融合化,致力于重塑知識生產邏輯。第四代大學打破傳統大學作為“知識守門人”的封閉格局,打破知識藩籬,構建起“開放共享、跨域協作、全民參與”的科學創新生態,推動知識生產與傳播模式的根本性變革。
第四代大學倡導科研成果的開放獲取、數據共享與教育資源普惠,視“知識即公共產品”為核心學術理念,反對知識的過度商業化壟斷,力求知識惠及全社會。實際上,知識公有化可加速知識傳播與創新迭代,推動全球科學共同體的協同發展。在科研成果開放獲取方面,第四代大學建立開放獲取平臺,要求科研人員在發表論文時同時上傳預印本至開放平臺,供全球研究者免費下載;部分高校還設立“開放獲取基金”,資助科研人員支付論文開放獲取的出版費用。
公民科學的興起使第四代大學從“知識生產者”轉變為“科研組織者與賦能者”,“科研是專業人員專屬活動”的傳統認知被顛覆,公眾和社會力量參與科學研究全過程備受鼓勵,“專業科研人員+公眾志愿者”的協同科研模式日益興盛。第四代大學不斷完善公眾培訓體系,通過線上課程、線下工作坊等方式,向公眾傳授科研方法、數據收集技巧等知識;同時開發簡單易用的科研工具,降低公眾參與科研的門檻。未來,公民科學的發展不僅能拓展科研數據的來源,提升公眾的科學素養,還有助于構建“科學普及與科研創新雙向促進”的良性循環。
第四代大學的科研模式,從傳統的“學科驅動”變為“問題驅動”和“平臺會聚”。圍繞“碳中和”、“腦科學”、“社會計算”等重大前沿議題和現實復雜挑戰問題,第四代大學打破院系和學科“筒倉結構”,動態組建來自生命科學、信息科學、社會科學、人文藝術等不同領域的專家團隊,構建跨學科、動態化的敏捷交叉融合創新單元,形成“大團隊、大平臺、大交叉”的跨學科會聚研究格局,實現“工科+理科+文科+醫科”的深度融合。在這一過程中科研基礎設施全面升級為“數字研究平臺”,該平臺提供強大的算力、高質量的科學數據池和先進的AI分析工具,科研方法亦從“假設-驗證”向“數據發現-模擬預測”的AI賦能演進。為加速知識流動,研究成果的預印本發布、數據開源共享成為常態。此外,科研組織模式更加靈活,類似“虛擬研究所”、“項目制實驗室”等形態將成為主流,能夠快速響應新興的科學機遇,使敏捷創新成為可能。
“新工科”與“新文科”的協同發展,是第四代大學跨學科融合的重要載體。通過技術與人文的深度融合,避免技術解決方案的簡單化與功利化,實現科技發展與人文關懷的有機統一。在新工科建設方面,第四代大學聚焦人工智能、量子信息、新能源、生物醫藥等前沿領域,深度整合物理、計算機、生命科學、倫理學等學科資源,培養兼具技術能力與倫理意識的創新人才。在新文科建設方面,第四代大學推動文科與技術的深度融合,培養具備數字素養與全球視野的復合型人才。 “技術+人文”的跨學科融合,確保科技創新始終以人類福祉為核心,推動技術進步與文明發展的協同共進。
(五)AGI深度融合
AGI深度融入大學的核心業務,是第四代大學最鮮明的技術特征。AGI重構教學、科研、管理全流程,推動高等教育進入“人機協同”的新時代。在角色定位上,AGI不是簡單的教學輔助工具或科研數據分析工具,而是成為與人類協同工作的“核心伙伴”。在教學場景中,AGI扮演“智能導師”的角色,不僅能根據學生的認知特點、學習進度提供個性化學習資源與實時反饋,還能通過自然語言交互與學生進行深度溝通,解答學習疑問、引導思維拓展。在科研場景中,AGI成為“科研協同者”,承擔復雜數據分析、文獻挖掘、模型構建等基礎性工作,解放科研人員的時間與精力,使其能夠聚焦高階科學探索與創新突破,AlphaFold在蛋白質結構解析中的應用即是典型案例。這種“人類+AI”的協作模式,可實現“1+1>2”的乘數效應,推動教學與科研效率的革命性提升。
教學場景重構是AGI融合的重要體現,通過VR/AR、智能交互等技術與AGI的結合,打造沉浸式、互動式的教學環境,打破時空限制與資源約束,提升教學的趣味性與實效性。第四代大學普遍建設AGI驅動的虛擬實驗室,學生可通過VR設備進入虛擬場景,進行高風險、高成本的實驗操作,如化學危險品實驗、大型工程模擬等。沉浸式互動式教學場景將極大提升學生的學習興趣與參與度,促進知識的深度內化。
AGI業已引發科研范式的第五次革命。圖靈獎得主Jim Gray曾將科研范式的前四次革命總結為“實驗歸納”、“模型推演”、“仿真模擬”和“大數據驅動”。其中,實驗歸納(17-18世紀)以實驗觀察和數學歸納為方法論,追求自然規律的確定性表達;模型推演(19-20世紀初)通過抽象模型構建理論體系,解釋現象背后的機制;仿真模擬(20世紀中后期)利用計算機模擬替代部分實驗,通過數值計算解決復雜方程,為復雜目標與現象建立模型,通過模擬方法獲得科學數據,進一步得到結果;大數據驅動(21世紀初至今)則從海量數據中發現關聯,知識生產從“假設驅動”轉向“數據驅動”。
人工智能賦能科學(AI for Science)是科研范式的第五次革命。AI for Science通過AI自主設計實驗、提出假設,結合腦機接口、量子-經典混合計算等技術,以及人機共生的泛在認知網絡,實現人機協作的智能融合。在傳統科研范式中,研究通常遵循“提出假設—設計實驗—收集數據—驗證假設”的線性流程,而AGI驅動的科研范式則以海量數據為基礎,通過AI算法自主發現數據中的關聯規律、提出研究假設、設計實驗方案,甚至自主完成實驗操作與結果分析,形成“數據—算法—假設—實驗—驗證”的閉環流程。AI for Science不僅能大幅縮短科研周期,更極大拓展科學研究的邊界,使人類能夠探索傳統方法難以觸及的科學問題。
技術倫理的前瞻護航是AGI持續深度融合的必要保障。第四代大學通過建立倫理規制體系、開設倫理課程、開展倫理研究等方式,捍衛人類的主體性與思辨價值,確保AGI發展遵循“以人為本、科技向善”。第四代大學將“教育技術倫理委員會”或“倫理研究中心”作為標配,負責制定AGI應用的倫理規范、審查教學科研中的AGI應用項目、處理倫理爭議事件。同時,開展算法公平性、技術倫理規制等領域研究,為AGI的健康發展提供理論支持與政策建議。
(六)分布式網絡化生態型治理
為適應快速變化的環境,提升決策效率、創新能力與響應速度,大學的組織形態必須變得更為敏捷和開放。第四代大學的治理結構當需從傳統“科層制”向“網絡生態系統”轉變,要點是扁平化、分布式、去中心化、全球化。
扁平化與敏捷治理打破傳統科層制“金字塔式”的管理模式,通過減少管理層次、精簡管理機構,實現“決策層—執行層”的直接對接,以提升決策與執行效率。第四代大學普遍取消院系一級的行政管理層級,設立跨學科的創新單元作為基本組織形式,創新單元直接對接學校決策層,擁有人財物的自主管理權。在管理模式上推行柔性化、輪值委員會、項目制等方式,打破固定的部門界限,根據具體任務組建跨部門的項目團隊,靈活配置資源,任務完成后團隊自動解散。
分布式與去中心化治理的特點是共創共享、協同共治,它打破傳統大學“行政主導”的治理格局,廣泛吸納產業領袖、國際專家、學生代表、校友、社區成員等多元主體參與大學治理,使大學治理從封閉治理轉變為開放治理,從單一治理轉變為綜合治理,從校內治理延伸到全球治理。通過強化多元主體的深度參與和國際化視野,構建“本土與全球協同、校內與校外聯動”的治理新格局,進一步形成“利益相關者共同治理”的生態。在國際化治理方面,第四代大學設立“國際顧問委員會”,邀請全球頂尖學者、產業領袖、政策制定者等擔任顧問,為學校的國際化發展提供戰略建議。
第四代大學重視全球校區建設,在不同國家和地區設立研究中心、教學點等分支機構,開展跨國教學與科研合作。校區之間實現課程互認、學分互通,學生可在不同校區之間自由流動學習,以培養全球視野與跨文化協作能力。國際聯盟是第四代大學全球治理的重要載體,高校通過加入或發起國際大學聯盟,與全球頂尖高校開展深度合作。在線協作網絡的建設可進一步拓展全球治理的邊界,通過搭建跨國在線教學平臺、科研協作平臺等,實現全球師生的實時互動與資源共享。概言之,第四代大學通過建立全球校區、國際聯盟、在線協作網絡等方式,突破地理空間限制,打造無國界、流動化的學術共同體,優化發展生態,實現資源的全球優化配置與協同創新。
(七)綠色基因
綠色可持續發展絕非第四代大學的“附加功能”,而是深度內嵌于辦學理念、校園運營、課程體系、科研方向的核心基因和滲透在大學肌理的DNA。第四代大學通過構建“校園示范、課程浸潤、科研突破、社會輻射”四位一體的可持續發展生態,為全球高等教育綠色轉型提供實踐范式。
在校園建設層面,第四代大學將校園本身打造為綠色可持續的“活體實驗室”,以“碳中和”“零廢物”為核心目標,推動能源、建筑、交通、后勤等全鏈條綠色化改造,讓學生在日常校園生活中直觀感受可持續發展的實踐路徑,實現環境教育的隱性浸潤。加州大學系統作為全球高等教育綠色轉型的標桿,通過大規模鋪設太陽能電池板、建設地熱供暖系統、推廣電動通勤車、實施垃圾分類回收等措施,到2025年底將全面實現校園碳中和。
課程體系的“全面綠化”是第四代大學綠色理念傳播的核心載體,它打破“環境教育僅屬于環境科學專業”的傳統認知,將環境素養與可持續發展意識融入所有學科的人才培養全過程,通過跨學科教學讓學生理解可持續發展的復雜性與系統性。所有學生無論其專業背景,都必須修讀若干門與可持續發展相關的課程,課程內容涵蓋環境科學、社會公平、政策制定等多個維度。全面綠化的課程體系使可持續發展從專業知識轉變為自覺素養,確保每一位畢業生都具備應對環境挑戰的意識與能力。
科研領域的“綠色聚焦”,則通過跨學科合作攻關,聚焦氣候變化、新能源開發、循環利用、生態保護等關鍵領域,產出兼具學術價值與實踐應用的創新成果,為全球綠色轉型提供尖端科技支撐。在此基礎上,第四代大學通過開放共享、協同合作,將綠色理念與技術方案向社區、區域乃至全球推廣,發揮“示范引領、資源輸出、網絡構建”的輻射效應。這種“校園—社區—區域—全球”的輻射鏈條,使第四代大學成為綠色生活的倡導者、綠色發展理念的傳播者、綠色技術的供給者和綠色生態的構建者。
(八)深度全球化與在地國際化
理念升維是第四代大學全球化的前提,其核心理念是通過全球資源整合、跨文化協同創新、在地國際化,構建“本土與國際互融互促、輸入與輸出雙向循環”的全球化新形態,提升高等教育的全球競爭力與人類命運共同體構建能力。
第四代大學打破傳統全球化“重形式輕內涵、重引進輕輸出”的局限,聚焦師資、課程、科研、文化等核心資源的雙向流動,力求實現從傳統的“學生交換、單向借鑒”到“資源環流、雙向融合”,從“被動融入全球體系”到“主動構建全球網絡”的轉變。一方面,積極引進國際優質資源,如聘請海外頂尖師資、引進國際前沿課程、開展跨國科研合作,提升本土教育質量與科研水平;另一方面,推動本土優質資源走向世界,如輸出特色學科課程、分享教育創新經驗、開展國際援助項目,提升國際話語權與影響力。這種雙向循環的全球化,使第四代大學成為全球知識網絡的重要樞紐,促進了全球高等教育的均衡發展與協同進步。
課程重構是第四代大學全球化的題中之義。通過將全球議題、跨文化視角融入課程體系,培養學生的全球素養與跨文化協作能力。第四代大學普遍開設“全球議題核心課程”,將氣候變化、公共衛生治理、全球經濟不平等、人權保護等全球性問題納入課程內容,引導學生從全球視角思考問題。同時,第四代大學推動課程的國際化認證,使本土課程獲得國際認可,方便學生在全球范圍內流動學習。
在地國際化和無邊界校園是第四代大學全球化的重要支撐。通過融合“在地國際化”與“無邊界校園”理念,構建多元化、靈活化的全球化教育模式,讓學生無需出國即可享受國際優質教育資源,提升全球素養。其中,“在地國際化”強調在本土校園內營造國際化的教育環境,通過引進國際師資、招收國際學生、開展跨文化活動等方式,讓學生在本土就能體驗跨文化學習與生活;“無邊界校園”則通過在線教育技術、跨國協作平臺等,打破地理空間的限制,實現全球教育資源的無縫對接。“在地國際化+無邊界校園”模式,不僅降低了學生參與全球化教育的成本,擴大了全球化教育的覆蓋面,還使更多學生能夠受益于國際優質教育資源。
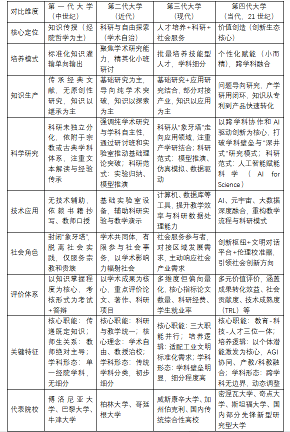
表:第一、二、三代大學與第四代大學對照表

三、邁向第四代大學的現實路徑與關鍵挑戰
第四代大學的構想恢宏而前瞻,但其實現并非一蹴而就。它要求大學進行一場深刻的“基因級”革命,這既需要頂層設計的戰略魄力,也需要基層創新的涓流匯海。從傳統的相對穩固的第三代大學,邁向動態的開放的第四代大學,是一個充滿復雜性、長期性和不確定性的系統性工程。以下將分別從現實路徑與關鍵挑戰兩個維度,對這場轉型進行深入分析。
(一)現實路徑
(1)理念先導與文化重塑
任何深刻的組織變革都必須始于思想的變革。第四代大學建設,首先是一場發生在觀念層面的革命。在頂層共識與戰略錨定上,大學決策層,尤其是校長及其管理團隊,必須首先對第四代大學的必然性與核心內涵形成高度共識。這不是停留在口號上的理念,而應成為學校長期發展規劃的核心戰略與靈魂,需要將“塑造未來”、“價值創造”、“可持續發展”等核心理念,具體轉化為學校的愿景、使命和價值觀宣言,并將其貫穿于所有規章制度和資源配置之中。在全員啟蒙與共識構建上,轉型的成功離不開廣大教職工(學者、行政人員)和學生的理解、支持與參與。需要通過舉辦高水平的工作坊、系列講座和戰略研討會,邀請國內外思想家、未來學家、科技領袖進行交流,在全校范圍內掀起關于“大學未來”的大討論。其目的在于,打破長期存在于學術界的學科本位主義和路徑依賴,讓“跨界融合”、“服務人類”、“終身學習”等成為校園的新共識,為后續的硬性改革掃清思想障礙。在敘事變革與品牌重塑上,大學需主動向外界(包括校友、用人單位、政府、公眾)講述第四代大學的新故事。將學校的品牌形象從“頂尖學者的堡壘”、“優秀畢業生的搖籃”,升維為“社會創新的引擎”、“未來解決方案的策源地”。這不僅能吸引志同道合的資源,也能倒逼內部改革的深化。
(2)數字基座與平臺建設
第四代大學是一個高度依賴數據的智慧生態系統,其運行離不開一個強大、統一、智能的數字基座。首先,構建一體化智能平臺。必須打破現有各部門、各業務系統(如教務、科研、學工、后勤)形成的“數據孤島”,投入資源構建一個集成的“大學數字中樞”。這個平臺應融合學習管理、科研協作、行政辦公、社區服務等功能,并具備強大的數據中臺和能力中臺,能夠對全流程、全周期的數據進行采集、分析和智能反饋。其次,AGI與沉浸式技術深度集成。在此平臺上,重點部署和開發AGI驅動的個性化學習引擎、虛擬仿真實驗室、科研大數據分析工具等。例如,AGI引擎不僅能推薦學習資源,更能基于對學生認知模式和情感狀態的感知,動態調整教學策略;VR/AR實驗室則要能模擬從分子手術到城市規劃的各類高風險、高成本實踐場景,實現“所見即所得”的沉浸式學習與科研。第三,保障數字基座的開放性與安全性。該平臺在技術上應是模塊化、接口開放的,允許校內各創新單元(如跨學科中心)根據需求快速調用平臺能力,開發新的應用。同時,必須建立最高標準的數據安全和隱私保護體系,明確數據所有權、使用權和收益權,這是贏得師生信任、確保技術向善的前提。
(3)破除轉型的制度性障礙
先進的理念和技術若沒有與之匹配的體制機制,終將寸步難行。這是轉型中最具挑戰性的“深水區”改革。要重構教師評價與激勵體系,改革“唯論文、唯帽子、唯職稱”的量化評價體系,建立以“價值創造”為核心的多元評價機制。大幅提升對跨學科合作、教學創新(如開發AGI課程、虛擬仿真項目)、成果轉化、社會服務(如參與公共政策制定、領導社會企業)的獎勵權重。試行“代表性成果”評價、同行評議與市場評議相結合等更富彈性的方式。要創建“跨學科創新特區”,在傳統的學院體系之外,設立若干具有高度自主權的“跨學科卓越中心”或“研究院”,如“未來城市研究院”、“數字人文中心”、“行星健康研究所”。賦予這些特區在人才引進、經費使用、招生培養、考核評價上的特殊政策,允許其圍繞重大議題動態組建團隊,形成“政策洼地”和“創新高地”,以此倒逼整個組織的結構性變革。要改革資源分配模式,推動資源配置從“基于歷史”轉向“面向未來”。設立專門的戰略發展基金,以競爭性項目的方式,重點支持那些體現第四代大學特征的創新舉措。鼓勵院系和教師通過解決實際問題、創造社會價值來吸引外部資源,形成“使命驅動”的資源籌措與使用新模式。
(4)改革課程教學與認證體系
教育的范式革命最終要落在課堂上、落在對學習成果的認可上。一是推行“項目式學習”為核心的課程重構。大幅降低傳統 lecture 和必修課的比例,將基于真實世界問題的“項目式學習”作為主流教學模式。學生一入學就可能進入一個為期數年、跨學科的“大挑戰”項目組(如設計一個碳中和社區、開發一個普惠醫療方案),在解決復雜問題的過程中,自主地、有針對性地學習所需的知識模塊。二是建立“學分銀行”與微認證體系。構建校級“學分銀行”系統,不僅認可校內的課程學習,也通過科學評估,認可學生在MOOC平臺、企業實踐、自主研究甚至重要志愿活動中獲得的能力與成果。大力發展微證書、納米學位等細粒度認證,與傳統學位證書共同構成一份全面、動態的“數字能力履歷”,使其更能精準地反映個體在快速變化的勞動力市場中的真實價值。三是賦能教師成為“學習設計師”。教師角色從“知識的講授者”轉變為“學習體驗的設計者”、“項目的引導者”和“AGI工具的協同教練”。需要為教師提供系統的教學發展支持,幫助他們掌握設計跨學科項目、運用智能教育技術、進行過程性評價的新技能。
(5)構建戰略創新生態系統
第四代大學必須拆除圍墻,深度融入更廣闊的社會創新網絡。一方面,深化政產學研用金融合。超越簡單的技術轉讓和合作項目,與政府、領軍企業、金融機構、社區建立“使命導向”的創新共同體。共同設立聯合實驗室、共同定義研發議程、共同投資前沿科技初創公司、共同培育新興產業。大學在其中扮演“可信賴的節點”和“創新組織者”的角色。另一方面,打造全球創新網絡節點。積極加入或發起國際大學聯盟、全球研究網絡。通過建立海外校區、聯合學位項目、線上國際實驗室等方式,使本校師生能無縫接入全球最前沿的知識流、人才流和創新流。同時,將本土的優秀實踐和智慧,如中國的綠色發展經驗,通過此網絡向全球輸出。此外,營造校園內部創新生態。在校內大力鼓勵創新創業創造,不僅指創辦科技公司,更包括用創業的精神和方法去解決教育、醫療、貧困等社會系統性問題。提供從創意孵化、概念驗證、原型制作到市場推廣的全鏈條支持,將校園本身變成一個充滿活力的“創新街區”。
(二)關鍵挑戰
邁向第四代大學的路徑圖是一個集理念革新、技術筑基、制度破冰、教學重構與生態開放于一體的系統工程,面臨從文化心理、倫理底線、社會正義、制度適配到權力結構等諸多挑戰,且層層深入,錯綜復雜。在描繪宏偉藍圖的同時,必須清醒地認識到邁向第四代大學道路上的嚴峻挑戰。
(1)傳統學術文化的慣性阻力
大學的千年傳統形成了強大的文化慣性,這是轉型中最難撼動的力量和最頑固的“軟性”壁壘。一是學科本位主義的桎梏。根深蒂固的學科邊界和院系“部落文化”,使得跨學科合作在資源分配、成果歸屬、職稱晉升等方面處處受阻。許多學者對自身學科認同的忠誠度遠高于對機構整體使命的認同。二是評價體系的路徑依賴。盡管舊體系的弊端眾所周知,但在學術勞動力市場上,頂級期刊論文、國家級項目等依然是衡量學者價值的“硬通貨”。轉向關注社會影響、教學創新等“軟性”指標,短期內難以建立公信力,可能導致學術精英的流失或抵觸。三是對技術變革的焦慮與抵觸。部分人文社科領域的學者可能對AGI的深度介入抱有深刻的懷疑甚至恐懼,認為這會侵蝕教育的育人本質和人文學科的價值。如何實現科技與人文的創造性融合而非對立,是一個核心議題。
(2)技術賦能下的倫理困境
隨著大學日益“數據化”和“智能化”,一系列尖銳的倫理問題浮出水面。首當其沖的是學術自由與監控的邊界問題:利用學習分析追蹤學生行為,是否構成了對個人隱私的侵犯和思想的隱形規訓?AGI在科研中從“助手”變為“伙伴”,如何界定其貢獻,如何防止學術不端?如此等等不一而足;其次,算法偏見與教育公平。用于個性化推薦的算法如果訓練數據本身存在偏見,可能會固化甚至加劇教育中的不平等,例如系統性地區分并導向不同性別、種族或社會經濟背景的學生。此外,數據主權與知識產權問題不容小覷,比如,在全校統一平臺下產生的海量數據,其所有權屬于學生、教師、項目組還是大學?基于這些數據產生的創新成果,其知識產權又應如何界定和分配?
(3)普惠性面臨考驗
第四代大學的高度技術依賴,可能無意中筑起新的壁壘。一是校際鴻溝。頂尖大學憑借雄厚財力可以快速建設數字基座,而資源匱乏的地方院校可能望塵莫及,這可能導致高等教育質量的“馬太效應”急劇放大,加劇國內乃至全球的教育不平等。二是群體鴻溝。來自貧困家庭、農村地區的學生可能在接觸先進數字設備和高速網絡方面處于劣勢。對于殘障學生而言,并非所有智能教育應用都考慮了無障礙設計。三是數字素養的差異。即使提供了相同的技術工具,師生在數字素養上的巨大差異也會導致使用效果的云泥之別,形成新的“數字應用鴻溝”。
(4)質量保障與認證體系滯后
現有的高等教育質量評估體系與第四代大學的愿景嚴重脫節。一是評價指標錯位,主流大學排名和學科評估所依賴的指標(如論文數、引用率、師生比)難以有效衡量大學在推動可持續發展、促進社會創新、培養學生復雜問題解決能力等方面的真實貢獻。二是認證機構不適應,官方和專業的認證機構其標準往往基于傳統的學科目錄、學分學時和師資結構,對于微證書、跨學科學位、在線與線下混合的學習成果,缺乏成熟的認證框架,這使得大學的改革探索可能面臨“不被承認”的風險。三是社會認可度不明朗。即使大學頒發了微證書,勞動力市場的雇主、社會公眾是否認可其價值,仍需一個漫長的市場教育過程。
(5) 權力與資源再分配
從科層制轉向網絡化生態系統,本質上是權力和資源的重新洗牌,必然觸及深層次的利益格局。扁平化、分布式治理意味著傳統行政管理部門的權力被下放和分散,這會引發巨大的阻力和不適應。跨學科中心的崛起會削弱傳統學院和學系的權力,在資源爭奪中產生新的矛盾。讓產業領袖、學生代表甚至國際專家參與治理,會挑戰教授治校的傳統范式。變革需要強有力的領導核心來推動,但同時又要避免“一言堂”式的粗暴決策。如何在破舊立新中保持組織的穩定與團結,平衡好改革、發展與穩定的關系,是對大學領導者政治智慧和變革管理能力的終極考驗。這要求我們的大學領導者、政策制定者和全體高等教育工作者,既要有仰望星空的遠見與理想,也要有腳踏實地的耐心與智慧,更要有直面深層矛盾的勇氣與擔當。
四、總結與展望
第四代大學是高等教育適應全球變局與時代需求的必然產物,其八大核心特征重構了大學的使命定位、發展模式與治理形態,標志著高等教育進入“價值創造”與“未來塑造”的新階段。從傳統大學邁向第四代大學,并非簡單的模式疊加,而是一場涉及使命、范式、技術、治理的系統性變革。通過使命重構、教育轉型、跨學科融合、技術賦能、治理改革、綠色實踐、終身學習生態構建與全球化資源整合的多元路徑,高校能夠逐步實現向第四代大學的轉型。
同時,轉型過程中面臨的路徑依賴、技術倫理、資源壓力、評價改革、協同障礙等挑戰,需要政府、高校、企業、社會等多方協同應對。政府應完善政策支持與制度保障,高校需強化改革勇氣與創新智慧,企業應積極參與產教融合,社會應樹立終身學習理念。唯有如此,第四代大學才能真正發揮創新樞紐、文明引擎、倫理校準器的核心作用,為全球可持續發展與人類文明進步提供堅實支撐。
第四代大學的構想,是對“數字文明時代大學何為”這一時代之問的系統性回應。它描繪了一幅從封閉的“知識堡壘”邁向開放的“創新生態”,從“適應社會”到“引領未來”的宏偉藍圖。這場變革并非一蹴而就,而是一個漫長且充滿張力的演進過程。未來,高等教育格局將呈現更加多元的圖景:既有專注于前沿探索的“精銳研究所”,也有深度嵌入區域的“創新引擎”,還有面向全球提供學習服務的“教育平臺”。但無論形態如何,其成功的終極標志,在于能否最大限度地激發每個學習者的潛能,能否為人類應對復雜挑戰提供原創性思想與有效方案,能否在促進社會進步與人類文明永續發展中扮演不可替代的角色。
未來,隨著科技革命的深入推進與全球挑戰的日益復雜,第四代大學將持續進化完善,但其“塑造未來、價值創造、以人為本、可持續發展”的核心本質將長期保持。高等教育工作者需以前瞻性視野與系統性思維,主動擁抱變革,破解轉型難題,推動第四代大學建設取得實質性進展,為建設教育強國、實現人類共同發展作出更大貢獻。
作者簡介:徐飛,資深教授、博士生導師,歷任上海交通大學副校長,西南交通大學校長,上海財經大學常務副校長,現任福耀科技大學常務副校長。
(文章刊載于新華網,中國教育在線獲作者授權轉載)
① 凡本站注明“稿件來源:中國教育在線”的所有文字、圖片和音視頻稿件,版權均屬本網所有,任何媒體、網站或個人未經本網協議授權不得轉載、鏈接、轉貼或以其他方式復制發表。已經本站協議授權的媒體、網站,在下載使用時必須注明“稿件來源:中國教育在線”,違者本站將依法追究責任。
② 本站注明稿件來源為其他媒體的文/圖等稿件均為轉載稿,本站轉載出于非商業性的教育和科研之目的,并不意味著贊同其觀點或證實其內容的真實性。如轉載稿涉及版權等問題,請作者在兩周內速來電或來函聯系。




中國教育在線

