湖南省2024年10月高等教育自學考試新生入籍須知
2024-08-12 來源:教育在線
【導語】教育在線自學考試頻道從湖南省高等教育自學考試綜合管理平臺了解到,《湖南省2024年10月高等教育自學考試新生入籍須知》公告,具體如下:
湖南省2024年10月高等教育自學考試新生入籍須知
各位考生:
湖南省2024年10月高等教育自學考試將于10月26日至27日進行,為確保新生入籍工作順利進行,現就有關事項告知如下:
一、未在我省取得考籍的新考生由本人登錄“湖南省高等教育自學考試綜合管理平臺-公共服務門戶”(https://nzkks.hneao.cn)(以下簡稱“湖南自考服務平臺”)或者通過手機下載“瀟湘自考”APP填報相關信息,并按要求上傳相關材料進行入籍申請,入籍申請審核通過并產生準考證號后(審核時間截止后再生成準考證號)方可進行報考。如果審核不通過,考生須按審核不通過原因,完善有關資料,并主動聯系審核單位再次進行審核。入籍市州(區縣)一經確認不可變更,請謹慎選擇。
二、本次入籍時間為8月19日9:00至8月28日12:00,市州(縣市區)、主考學校審核截止時間為8月28日17:00,未審核或審核不通過的考生可以在8月28日15:00前修改入籍信息。
三、報考本科專業的新生入籍時需使用學信網APP掃描驗證學籍或學歷信息,學信網校驗通過后,再進行下一步操作。學信網校驗未通過無反饋信息的,需在附件里上傳提交《教育部學籍在線驗證報告》(至少半年驗證有效期)或《教育部學歷證書電子注冊備案表》(至少半年驗證有效期)或《中國高等教育學歷認證報告》。
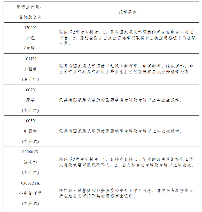
四、報考治安學、公安管理學、護理、護理學、藥學、中藥學(本)等醫學、法學類限制報考專業的新考生必須符合限制性專業報考條件的規定(見附件1)并上傳相關證明材料。其中,公安管理學(專升本)專業報考條件調整為只限在職人民警察和公安院校公安專業學生報考。
五、在我省居住、工作、學習的非本省戶籍人員需要在我省報名參加自學考試的,除需符合報考限制條件外,還須在附件里上傳提交我省工作證明和我省社保管理部門出具的個人參保證明(要求繳納時間3個月以上)或《教育部學籍在線驗證報告》或其他在我省工作、居住、學習等相關證明材料。
六、新生入籍時必須如實填寫各項基本信息,其聯系方式必須真實有效。考生基本信息是自學考試考籍管理和畢業申請的唯一依據,通訊信息是各級教育考試機構聯系考生的重要渠道,務必認真核對,確保準確無誤。考生不得委托他人或助學單位代替入籍及報考。考生提供虛假資料信息獲得入籍資格的,其考試成績無效,并承擔今后我院不受理其畢業申請等相應責任。
七、新生入籍時上傳的照片將用于考生準考證、畢業證及其他業務,請嚴格按照圖像采集規范及信息標準(見附件2)要求上傳本人近期電子證件照,不符合要求的照片會影響考生的考試及畢業等,由此造成的后果由考生自行承擔。
八、按教育部《高等教育自學考試畢業證書電子注冊辦法》等文件規定,申請高等教育自學考試專升本專業畢業的考生,須已取得國家承認的各類專科及以上學歷(以學信網查詢結果為依據),并符合所報專業報考條件要求,請考生慎重報考。
九、新生入籍時必須認真閱讀《承諾書》的有關內容并進行確認。
十、從2024年起,我省新入籍的考生參加網絡助學平臺過程性學習取得的考核成績不納入自學考試科目總成績。
湖南省教育考試院
2024年8月9日
附件1
限制性專業報考條件
下表所列專業對報考條件、報考程序有特殊限制,考生報考須符合下表具體規定。在考試任何環節發現報考者不符合報考條件的,該考生不論何種原因,都要承擔不被承認考試結果、不被受理畢業申請的后果。

附件2
圖像采集規范及信息標準
一、基本要求
1.圖像應真實表達畢業生本人相貌。禁止對圖像整體或局部進行鏡像、旋轉等變換操作。不得對人像特征(如傷疤、痣、發型等)進行技術處理。
2.圖像應對焦準確、層次清晰、色彩真實、無明顯畸變。
3.除頭像外,不得添加邊框、文字、圖案等其他內容。
二、拍照要求
1.背景:應均勻無漸變,不得有陰影、其他人或物體。只選用淺藍色(參考值RGB<100,197,255>)。
2.人物姿態與表情:坐姿端正,表情自然,雙眼自然睜開并平視,耳朵對稱,左右肩膀平衡,嘴唇自然閉合。
3..眼鏡:常戴眼鏡者應佩戴眼鏡,但不得戴有色(含隱形)眼鏡,鏡框不得遮擋眼睛,眼鏡不能有反光。
4.佩飾及遮擋物:不得使用頭部覆蓋物(宗教、醫療和文化需要時,不得遮擋臉部或造成陰影)。不得佩戴耳環、項鏈等飾品。頭發不得遮擋眉毛、眼睛和耳朵。不宜化妝。
5.衣著:應與背景色區分明顯。避免復雜圖案、條紋。
三、照明光線
1.照明光線均勻,臉部曝光均勻,無明顯可見或不對稱的高光、光斑,無紅眼。
2.建議配置光源兩只(色溫5500K-5600K),擺設高度與被拍攝人肩部同高,角度為左右各45度,朝向對準被拍攝人頭部,距離被拍攝人1.5米-2米。
四、電子圖像文件
1.電子圖像文件規格為寬480像素*高640像素,分辨率300dpi,24位真彩色。應符合JPEG標準,壓縮品質系數不低于60,壓縮后文件大小一般在20KB至40KB。文件擴展名應為JPG。
2.人像在圖像矩形框內水平居中,左右對稱。頭頂發際距上邊沿50像素至110像素;眼睛所在位置距上邊沿200像素至300像素;臉部寬度(兩臉頰之間)180像素至300像素。
熱門推薦:
自考有疑問、不知道如何選擇主考院校及專業、不清楚自考當地政策,點擊立即了解>>
推薦閱讀:













