淮北開放大學(原淮北廣播電視大學)2023年春季招生簡章
2023-04-25 來源:教育在線
淮北開放大學(原淮北廣播電視大學)2023年春季招生簡章
國家開放大學是教育部直屬的,以促進終身學習為使命、以現代信息技術為支撐、以“互聯網+”為特征、面向全國開展開放教育的新型高等學校。國家開放大學在教育部領導下統籌全國開放教育體系建設,辦學網絡覆蓋全國城鄉,面向全民提供終身教育及服務。
招生專業
專升本:漢語言文學、會計學、小學教育、學前教育、工商管理、市場營銷、行政管理、計算機科學與技術、法學、護理學、數據與大數據技術、土木工程、工程造價、社會工作、公共事業管理。
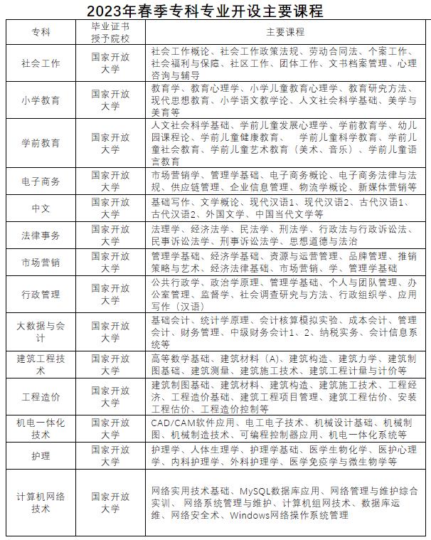
專科:大數據與會計、中文、市場營銷、行政管理、計算機網絡技術、機電一體化技術、小學教育、學前教育、法律事務、建筑工程技術、工程造價、電子商務、社會工作、護理。
招生對象
專升本
具有國民教育系列相同或相近專業高等專科及以上學歷者。護理學專業招生對象還須是持有護士執業資格證書的在職人員。已經獲得國家開放大學護理專業專科學歷的“專升本”新生,可不再提供相關執業資格證書證明材料。
專科
具有高中、職高、中專、技校及以上學歷者或同等學力人員。護理專業招生對象為中等專業學校畢業、持有護士執業資格證書的人員。
入學方式
學生入學不需參加全國統一的成人高考,由國家開放大學負責入學資格審核和驗證工作。
入學時間
入學時間:2023年3月上旬開學上課
學制及學習年限
學生學籍自注冊入學起八年內有效,專科起點本科專業、專科專業最低修業年限均為兩年半。
畢業證書、學位證書頒發
本、專科畢業證書均由國家開放大學頒發。國家開放大學實行學分制。學生在學籍有效期內取得規定的畢業所需學分、符合畢業條件,準予畢業并頒發國家開放大學畢業證書。畢業證書可在教育部學歷證書查詢網站——中國高等教育學生信息網(www.chsi.com.cn)查詢。
本科學生符合條件的可按規定申請國家開放大學學位。學位證書可在教育部學位證書查詢網站——中國學位與研究生教育信息網(www.cdgdc.edu.cn)查詢。
學位證書樣版

學位證書封面

畢業證書樣版

畢業證書封面

報名事項:
即日起至2023年3月27日。
報名時需攜帶本人身份證、畢業證書原件和復印件(復印件各需1張),一寸藍底彩色照片1張
報讀本科層次學生還需提供有效期不低于120天的“教育部學歷證書電子注冊備案表”電子版(學信網申請下載)。
報名方式:
1、現場報名:報名時攜帶報名事項中要求的報名材料
2、微信報名:關注“國家開放大學招生“微信公眾號,在線報名,提交資料。點擊“報讀服務”下的“在線報名”,按系統提示操作。
3、網上報名成功后,在招生報名結束前,需要要到淮北開放大學招生辦填寫紙質報名表,交身份證,畢業證原件復印件等材料。
報名地點:
淮北開放大學(相山北路4號、淮北市相山公園東門旁建委院內南樓二樓招生辦公室)。
答考生問:
一、貴校開放教育每年有幾次招生?
答:開放教育每年春季(三月初入學)和秋季(九月初入學)兩次集中招生。
二、參加本科階段學習的學生畢業時能否被授予學位?
答:符合如下條件可授予學位:
◆擁護中國共產黨的領導,堅持四項基本原則,熱愛社會主義祖國,愿為社會主義建設事業服務,遵紀守法,有良好的思想品質和道德修養。
◆完成本科開放教育教學計劃規定的教學內容,修滿教學計劃規定的學分,經審核準予畢業,獲得畢業資格。
◆獨立完成畢業論文寫作并通過答辯。成績良好以上。
◆教學計劃中必修課平均成績達到75分以上(含75分),選修課平均成績達到70分以上(含70分)。
◆參加成人高等教育學士學位英語考試,成績合格,具體以國家開放大學制定的相關專業授予細則規定為準。
聯系電話:0561-----3056113
淮北電大網址:http://www.hbtvu.cn













