【導語】繼教大學生在線了解到浙江省教育考試院《2025年上半年浙江省高等教育自學考試課程免考辦理公告》已公布,具體如下:
2025年上半年浙江省高等教育自學考試課程免考辦理公告
2025年上半年浙江省高等教育自學考試課程免考辦理即將開始,現將有關事項公告如下:
一、課程免考申請登記的時間為5月11日00:00-5月20日24:00,現場提交材料的時間由各設區市教育考試機構確定并在其網站公告。
請考生按時進行免考申請登記和提交材料,逾期不受理。
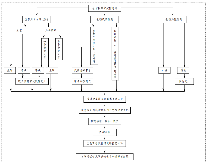
二、課程免考申請登記前,考生須查詢核對個人信息(姓名、身份證號、準考證號等)和課程成績信息,并及時更正有誤的個人信息或課程成績信息。
三、更正和免考辦理的具體時間、步驟、要求及注意事項請參看《浙江省2025年上半年高等教育自學考試課程免考辦理考生指南》(附件)。
浙江省高等教育自學考試課程免考辦理流程圖

四、各設區市教育考試機構發布公告的網站地址及聯系電話

附件:浙江省2025年上半年高等教育自學考試課程免考辦理考生指南.doc
浙江省教育考試院
2025年4月28日
18~23周歲
24~32周歲
33~40周歲
其他
高中及以下
中專
大專
其他
工作就業
報考公務員
落戶/居住證
其他
自學考試
成人高考
開放大學

