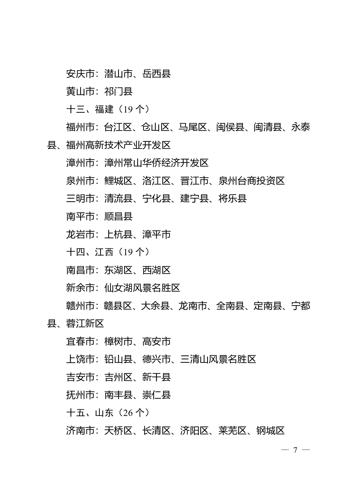
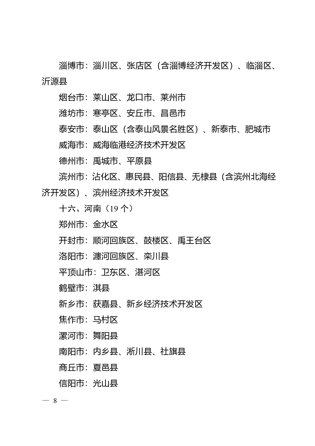
近日,教育部印發通知,公布2025年國家學前教育普及普惠縣(市、區)名單。2025年第一批認定427個縣(市、區)為國家學前教育普及普惠縣。其中,天津、上海兩個直轄市全域通過國家評估認定;內蒙古烏海市,江蘇省無錫市、鎮江市,浙江省杭州市、嘉興市、金華市、麗水市、舟山市,山東省濱州市,海南省三沙市,四川省宜賓市,貴州省銅仁市,甘肅省嘉峪關市,新疆維吾爾自治區克拉瑪依市、昌吉回族自治州、哈密市等16個市(州)全域通過國家評估認定。
通知要求——
各地要深入貫徹習近平新時代中國特色社會主義思想和黨的二十屆四中全會精神,嚴格落實《中華人民共和國學前教育法》《教育強國建設規劃綱要(2024—2035年)》要求,錨定“十五五”時期“推動學前教育優質普惠發展”總目標,將學前教育改革發展全面納入本地區“十五五”規劃統籌推進,著力辦好人民滿意的學前教育。
要精準研判學前人口規模結構變化趨勢,構建與人口變化相協調的基本公共教育服務供給機制,持續優化普惠性學前教育資源配置,切實保障適齡幼兒享有公平優質的學前教育。
要健全學前教育普惠保障機制,堅決落實學前一年免費教育民生政策,提升免費學前教育政策的群眾獲得感。
要牢固樹立質量核心意識,嚴格遵循幼兒身心發展規律,全面落實以游戲為基本活動的要求,促進幼兒在游戲和生活中健康快樂成長,持續提升保教質量,推動學前教育從“幼有所育”向“幼有優育”邁進。
① 凡本站注明“稿件來源:教育在線”的所有文字、圖片和音視頻稿件,版權均屬本網所有,任何媒體、網站或個人未經本網協議授權不得轉載、鏈接、轉貼或以其他方式復制發表。已經本站協議授權的媒體、網站,在下載使用時必須注明“稿件來源:教育在線”,違者本站將依法追究責任。
② 本站注明稿件來源為其他媒體的文/圖等稿件均為轉載稿,本站轉載出于非商業性的教育和科研之目的,并不意味著贊同其觀點或證實其內容的真實性。如轉載稿涉及版權等問題,請作者在兩周內速來電或來函聯系。




教育在線













