2023年4月廣西貴港市自學考試考試安排
2023-04-07 來源:教育在線
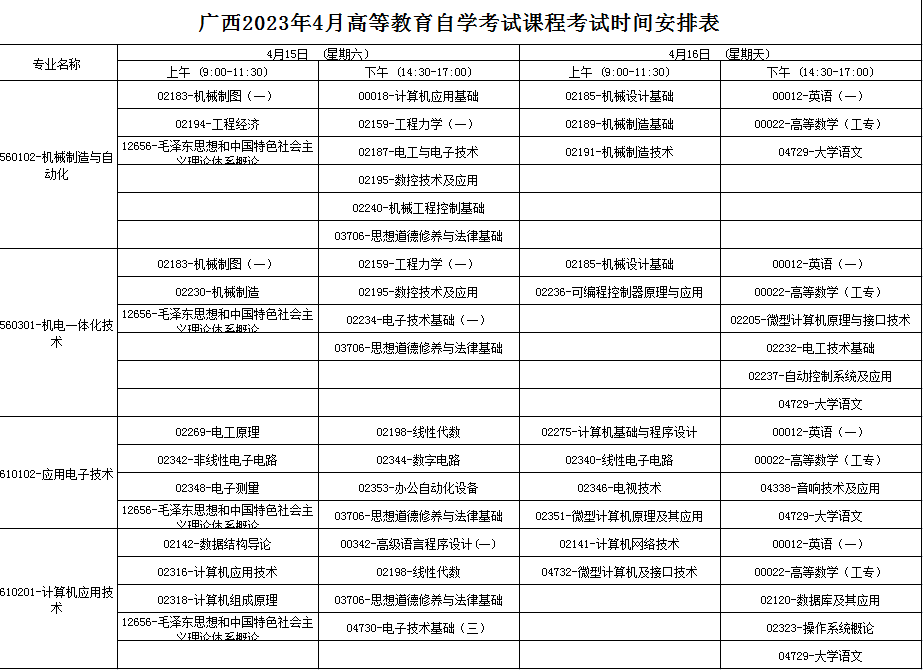
【導語】教育在線自考頻道根據廣西教育考試院《自治區招生考試院關于廣西2023年4月高等教育自學考試報考的公告》了解到2023年4月廣西貴港市自考考試時間為4月15日至16日兩天,上午9:00-11:30,下午14:30-17:00,參加本次考試的考生請合理安排好時間。祝各位考生考試順利!


















熱門推薦:
自考有疑問、不知道如何選擇主考院校及專業、不清楚自考當地政策,點擊立即了解>>
推薦閱讀:
2023-04-07 來源:教育在線
【導語】教育在線自考頻道根據廣西教育考試院《自治區招生考試院關于廣西2023年4月高等教育自學考試報考的公告》了解到2023年4月廣西貴港市自考考試時間為4月15日至16日兩天,上午9:00-11:30,下午14:30-17:00,參加本次考試的考生請合理安排好時間。祝各位考生考試順利!


















熱門推薦:
自考有疑問、不知道如何選擇主考院校及專業、不清楚自考當地政策,點擊立即了解>>
推薦閱讀:
(一)由于考試政策等各方面情況的不斷調整與變化,本網站所提供的考試信息僅供參考,請以權威部門公布的正式信息為準。
(二)本網站在文章內容出處標注為其他平臺的稿件均為轉載稿,免費轉載出于非商業性學習目的,歸原作者所有。如您對內容、版權等問題存在異議請與本站聯系,我們會及時進行處理解決。


